perancangan biaya PEMBUATAN proyek
Disusun Oleh :
Nama : Yoni Try Aristha
NPM : 18416327
Kelas : 3IB01A
Mata Kuliah : Ekonomi Teknik
Dosen Pengampu : Pak Mudrika
Fakultas Teknologi Industri
Teknik Elektro
Universitas Gunadarma
2018
Dalam proyek pembuatan suatu alat, sebelum perancangan dan pelaksanaan, haruslah ada rancangan biaya terlebih dahulu. Hal ini dilakukan untuk mengestimasi biaya pada sebuah proyek yang akan dibuat.
Berikut adalah beberapa contoh perancangan biaya pembuatan proyek yang telah, sedang, maupun yang akan saya lakukan :
Berikut adalah beberapa contoh perancangan biaya pembuatan proyek yang telah, sedang, maupun yang akan saya lakukan :
1. Proyek Catu Daya +12 V dan -12 V
Daftar Harga
No.
|
Komponen
|
Jumlah
|
Harga
|
Total Harga
|
|
(Rp.)
|
(Rp.)
|
||||
01.00
|
PCB Polos
|
1
|
7.000,-
|
7.000,-
|
|
02.00
|
Trafo CT 3 A
|
1
|
45.000,-
|
45.000,-
|
|
03.00
|
Dioda Bridge
|
1
|
4.000,-
|
4.000,-
|
|
04.00
|
Kapasitor 4700 uF 50V
|
2
|
6.000,-
|
12.000,-
|
|
05.00
|
TIP 2955
|
1
|
6.000,-
|
6.000,-
|
|
06.00
|
Kapasitor 10 uF 35V
|
2
|
500,-
|
1.000,-
|
|
07.00
|
Resistor 0,1Ω 2W
|
1
|
500,-
|
500,-
|
|
08.00
|
Resistor 100Ω 2W
|
1
|
500,-
|
500,-
|
|
10.00
|
Resistor 560Ω
|
2
|
500,-
|
1.000,-
|
|
14.00
|
IC Regulator 7805
|
1
|
2.500,-
|
2.500,-
|
|
15.00
|
IC Regulator 7905
|
1
|
2.500,-
|
2.500,-
|
|
18.00
|
LED
|
2
|
2.000,-
|
4.000,-
|
|
19.00
|
Socket Banana
|
3
|
1.000,-
|
3.000,-
|
|
20.00
|
Fuse + Tempat
|
2
|
1.000,-
|
2.000,-
|
|
23.00
|
Kabel Serabut Sedang (meter)
|
3
|
2.000,-
|
6.000,-
|
|
24.00.00
|
Kabel Power 220VAC (meter)
|
1
|
3.000,-
|
3.000,-
|
|
25.00.00
|
FeriKlorida (FeClз)
|
1
|
5.000,-
|
5.000,-
|
|
26.00.00
|
Mata bor 0.8mm
|
1
|
6.000,-
|
6.000,-
|
|
28.00.00
|
Timah Gulung
|
1
|
25.000,-
|
25.000,-
|
|
29.00.00
|
Saklar
|
1
|
3.000,-
|
3.000,-
|
|
TOTAL
|
Rp.136.000,-
|
||||
Daftar Harga
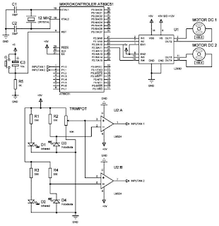
3. Line Follower Robot
Nama Komponen
|
Jumlah Komponen
|
Harga ( Rp. )
|
Total Harga ( Rp. )
|
Minsystem Mikrokontroler AT89C51
|
1
|
130.000
|
130.000
|
Motor DC Gearbox 12 V
|
2
|
35.000
|
70.000
|
Sensor LDR
|
2
|
3.000
|
6.000
|
Button
|
1
|
1.000
|
1.000
|
Trimpot 50K
|
2
|
1.000
|
2.000
|
Resistor 10K
|
2
|
500
|
1.000
|
PCB Polos
|
1
|
7.000
|
7.000
|
Feriklorida (FeCl3 )
|
1
|
5.000
|
5.000
|
Timah Gulung
|
1
|
25.000
|
25.000
|
Tulang Ikan
|
1
|
2.000
|
2.000
|
Jumlah
|
249.000
|
3. Line Follower Robot
Nama Komponen
|
Jumlah Komponen
|
Harga ( Rp. )
|
Total Harga ( Rp. )
|
Minsystem Mikrokontroler AT89C51
|
1
|
135.000
|
135.000
|
Tulang Ikan
|
1
|
2.000
|
2.000
|
Feriklorida (FeCl3 )
|
1
|
5.000
|
5.000
|
Button
|
2
|
500
|
1.000
|
Trimpot 50K
|
2
|
1.000
|
2.000
|
Resistor 10K
|
2
|
500
|
1.000
|
PCB Polos
|
1
|
10.000
|
10.000
|
Sensor LDR
|
2
|
2.5000
|
5.000
|
Timah Gulung
|
1
|
25.000
|
25.000
|
Motor DC Gearbox 12 V
|
2
|
30.000
|
60.000
|
Jumlah
|
249.000
|






Tidak ada komentar:
Posting Komentar